因工作需要,91论坛 直属事业单位面向川渝两地范围内的在编在岗事业单位工作人员、公务员(含参照公务员法管理单位工作人员)公开选调工作人员10名。根据《四川省事业单位工作人员流(调)动试行办法》等有关规定,现将有关事项公告如下。
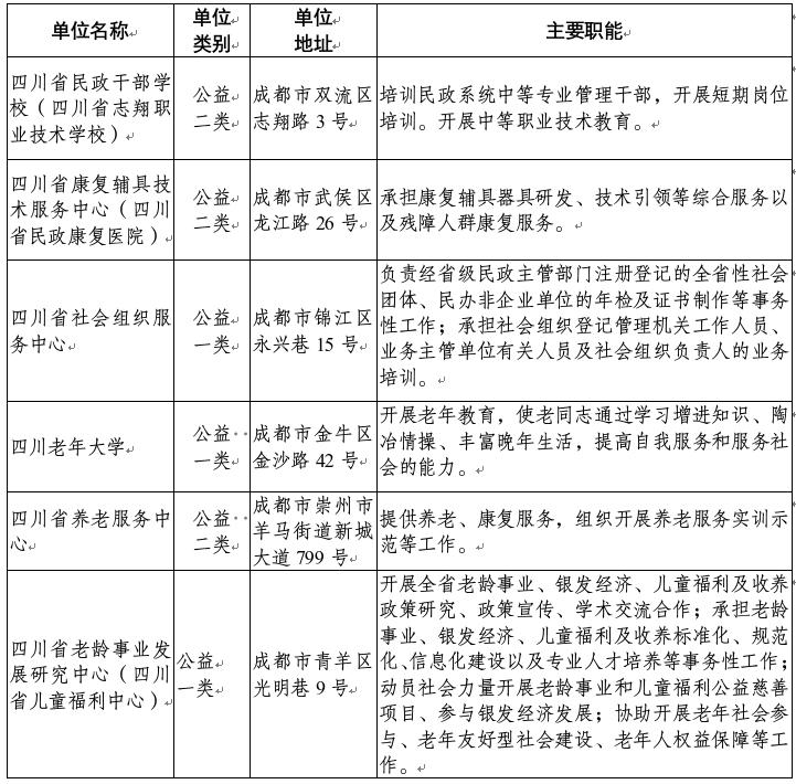
一、公开选调单位基本情况

二、选调对象、范围及基本条件
(一)选调对象和范围
川渝两地各级党政群机关公务员、参照公务员法管理人员;川渝两地各级各类型事业单位在编在岗人员;中央在川渝两地单位(包括垂直管理单位、派出单位等)在编在岗机关事业单位人员。
民政厅直属事业单位的在编在岗工作人员,不属于本次选调对象。
(二)选调条件
1.应具备的基本条件
(1)政治立场坚定,政治素质过硬,道德品行良好;
(2)近3年年度考核均为称职(合格)及以上等次,并符合《四川省事业单位工作人员流(调)动试行办法》等有关规定;
(3)具有较强的政策理论水平、专业素养和业务能力;
(4)身心健康,具有正常履行职责的身体条件和心理素质;
(5)符合法律、法规规定和职位要求的其他资格条件;
(6)具备本公告具体选调岗位要求的条件和资格(详见《岗位和条件要求一览表》)。
2.不得报考情形
(1)通过公开招聘试用期未满的,以及不约定试用期或试用期满但在原单位工作不满1年的。
(2)尚在国家、四川省或重庆市规定最低服务期内的。
(3)因涉及工作秘密、工作延续性等不宜流(调)动的。
(4)人事档案中身份、年龄、工龄、党龄、学历、经历等存疑尚未查清的。
(5)涉嫌违纪违法正在接受有关部门审查调查尚未作出结论的,以及受到诫勉、组织处理或者党纪政务处分等影响期未满或期满影响使用的。
(6)按照中共中央组织部、人力资源社会保障部《事业单位人事管理回避规定》应当回避的。
(7)不符合相关政策规定的其他情形。
三、选调名额
共计选调10名。
具体岗位和条件见《岗位和条件要求一览表》。
四、报名
本次选调实行网络报名,报名网站为人力资源和社会保障厅官网“人事考试”专栏,报名时间为2025年5月22日10:00至5月26日18:00。
报名按以下程序进行:
(一)网上报名
1.填报信息。报考人员登录报名网站,查阅公告,了解基本政策和要求,选择与自己条件相符的选调岗位,使用有效居民身份证有关信息进行报名,如实、准确、完整填写《报考信息表》,并对填写信息真实性完全负责。每人限报1个岗位。
2.上传照片。报考人员须下载照片审核处理工具(在《报考信息表》上传照片处下载)进行照片处理,并按网络提示上传照片。报名照片将用于准考证、考场座次表等,上传时请慎重选用。
(二)资格初审
报考人员请在2025年5月22日10:00至5月26日18:00期间,登录报名网站查询是否通过资格初审(如对资格初审结果有异议,可咨询选调单位或民政厅)。如因条件不符或信息填报错误而未通过审核的,可于报名时间截止前改报其他符合条件的岗位。资格初审通过后,不得更改报考单位及岗位。
(三)网上缴费
资格初审合格后,报考人员应于2025年5月28日18:00前完成网上缴费(按照四川省发展和改革委员会、四川省财政厅《关于全省人力资源社会保障部门行政事业性收费的通知》川发改价格规〔2023〕473号规定笔试1科缴费50元,共50元)。未在规定时间缴费的,视为自动放弃。缴费成功后,非政策性因素,不予退费。
(四)岗位调整
实际报名人数与拟选调岗位之比未达到本公告规定的笔试开考比例的,由民政厅调减该岗位选调名额或取消该选调岗位,调减选调名额后,该岗位报考人数与调减后的选调名额之比应达到该岗位规定的开考比例。
调减或取消的情况,由民政厅6月5日16:00前在选调公告发布网站向社会公布。
取消岗位的,所缴费用按照原支付路径退回。
(五)打印报名表、准考证
报名资格初审合格并缴费成功的报考人员,应于2025年6月17日09:00至6月20日24:00登录人力资源和社会保障厅官网“人事考试”专栏打印本人准考证(确保字迹、照片清晰)、《报考信息表》1份。
考试当天,报考人员须持本人准考证和有效身份证件按准考证指定的时间和考场参加考试。逾期未打印准考证以及相关证件不符合规定要求而影响考试的,责任由报考人员自负。
(六)提醒
资格审查工作由民政厅和选调单位负责,贯穿选调全过程。网络报名成功不代表报考人员最终资格审查合格。在任何时候、任何环节发现报考人员有不符合报考资格条件、弄虚作假、违反回避制度等,取消考试、选调资格,所产生的后果由报考人员承担。报名时符合资格条件,报名后由于工作单位或者职务发生变化等原因,导致报名人员新产生不符合报考资格条件情形的,终止其选调程序。报考人员最终是否符合所报岗位条件要求,须由面试资格审查、考察复核和审核确认的结果最终确定。
五、考试
考试包括笔试和面试。
考试总成绩=笔试成绩×50%+面试成绩×50%。
(一)笔试
1.笔试科目
笔试为《综合应用能力测试》1科,卷面满分100分。
2.笔试开考比例
笔试开考比例为有效报考人数与选调岗位的选调人数之比不低于3:1。
3.笔试时间和地点
笔试时间为2025年6月22日。具体时间及地点详见本人准考证。
4.笔试成绩查询
笔试成绩于2025年7月10日在人力资源和社会保障厅官网“人事考试”专栏公布。
此次笔试将设置笔试成绩合格分数线。合格分数线为此次参加省属事业单位公开选调考试相同科目所有参考人员有效笔试成绩的平均分。报考人员笔试成绩低于合格分数线的不能进入下一环节。省属事业单位公开选调笔试成绩平均分将于7月10日左右在人力资源和社会保障厅官网“人事考试”专栏适时公布。
(二)面试
5.公布面试入围人员名单
面试入围比例为3:1。
按照确定的面试人员比例和有关规定,由高分到低分依次确定面试入围资格复审人员名单。面试入围人员笔试成绩及岗位排名由民政厅于2025年7月17日在选调公告发布网站公布,同时公布面试资格复审具体时间和地点,请报考人员注意查阅。
6.资格复审
资格复审由民政厅和选调单位负责进行。笔试有违规违纪情况或有缺考、零分科目的人员,不得进入资格复审。进入资格复审人数达不到面试规定比例的岗位,该岗位符合条件且笔试成绩在合格分数线上的笔试人员全部进入资格复审。
报考人员应在规定时间内到指定地点进行资格复审。资格复审需提交的相关资料见附件《报考须知》及面试入围人员有关事项公告。未在规定时限内参加面试资格复审的,视为报考人员自动放弃面试资格。
资格复审不合格或报考人员自动放弃出现的缺额,在报考同一岗位的报考人员中,按笔试成绩由高到低的顺序依次确定递补人员,并根据《报考信息表》中联系电话,直接通知其在规定的时间、地点进行资格复审。
通过面试资格复审的面试人员,由选调单位发给面试通知书。
7.面试
经资格复审合格的报考人员,凭面试通知书、本人有效身份证件参加面试。面试的时间及地点详见面试通知书。
面试成绩满分为100分,合格分数线为70分,面试成绩低于该分数线,不得进入选调下一环节。
未按规定的时间和要求到达面试考场候考的视为自动放弃面试资格。由此出现的面试名额空缺不再递补面试人选。如发生因面试入围资格审查或缺考出现空缺而造成实际参加面试人数与选调人数之比低于规定的面试入围比例情况,面试正常进行。
面试工作结束后,民政厅于5个工作日内在人力资源和社会保障厅官网“人事考试”专栏和民政厅网站“招考录用”专栏公告实际参加面试人员的考试总成绩(含笔试成绩、面试成绩、总成绩及排名)。
六、体检、考察及公示
(一)体检
各选调岗位按考试总成绩由高到低的顺序,等额确定体检人员。考试总成绩相同的,政策规定同等条件下优先的人员确定为体检人选,其他报考人员依次按学历层次、面试成绩、笔试成绩从高到低确定体检人员;若以上要素均相同,则加试面试,以加试成绩高者优先。
体检在指定的二级甲等及以上综合性医院进行。体检人员名单及体检时间、集合地点随面试人员考试总成绩公布。
体检的项目和标准参照人力资源社会保障部、国家卫生计生委、国家公务员局《关于修订<公务员录用体检通用标准(试行)>及<公务员录用体检操作手册(试行)>有关内容的通知》(人社部发〔2016〕140号)执行。如有残疾报考人员进入体检环节,以是否能正常履职作为参考标准。其中,乙肝检测项目按国家人社部、教育部和卫生部《关于进一步规范入学和就业体检项目维护乙肝表面抗原携带者入学和就业权利的通知》的要求执行。
除按规定应当场或当天复检并确认体检结果的项目外,选调单位或体检人员对体检结论有异议的,可在接到体检结论通知之日起7日内提出复检申请。复检只进行1次,由民政厅指定到除原体检医院以外的二级甲等及以上综合性医院进行。体检结论以复检结论为准。
某岗位因体检人员弃权或体检不合格而出现的空额,按照体检人员的确定规则依次等额递补体检人员。如该岗位所有参加面试的人员体检均不合格或无人可递补,不再递补。
(二)考察
考察由民政厅和选调单位组织开展,对拟选调人员政治思想素质、道德品质修养、能力素质、遵纪守法、日常学习工作、是否需要回避、报考材料及资格等情况进行全面考察和复核。
考察中取消报考资格以及通过考察的报考人员在公示前自动放弃出现的空额,按照考试成绩从高到低依次等额递补,如该岗位所有参加面试的人员综合考察均不合格或无人可递补,不再递补。
(三)公示
在人力资源和社会保障厅官网“人事考试”专栏和民政厅网站“招考录用”专栏上公示5个工作日。
公示内容包括拟审核确认人员的姓名、准考证号、性别、出生日期、学历学位、专业、考试总成绩、岗位排名等,并公布监督举报电话接受社会监督和举报。
拟选调人员名单公示后,因报考人员放弃等原因出现的缺额不再递补。
七、办理聘用手续
经公示无异议或异议信息经核实不影响选调的报考人员,由选调单位按照有关规定开展备案,及时通知报考人员在规定时间报到,签订事业单位人事聘用合同。未按规定时间报到的,视为自动放弃,取消其拟选调人员资格。
八、纪律与监督
本次公开选调工作严格执行《事业单位人事管理回避规定》(人社部规〔2019〕1号)《四川省事业单位工作人员流(调)动试行办法》(川人社发〔2022〕22号)等规定,自觉接受纪检监察和社会监督,严禁徇私舞弊,若违反规定或弄虚作假,一经查实,取消选调资格,并依规依纪依法对相关人员严肃处理。
九、其他
(一)选调过程中如有调整、补充等事项,由民政厅在人力资源和社会保障厅官网“人事考试”和民政厅网站“招考录用”专栏上公告。因报考人员不主动、不按要求登录相关网站查阅相关信息,导致本人未能按要求参加笔试、面试、体检、考察、递补、办理调动手续的,责任由报考人员自负。
(二)请报考人员确保联系方式正确、畅通。因无法与报考人员取得联系所造成的后果,由报考人员自负。
(三)民政厅和人力资源和社会保障厅不举办、不委托任何机构举办考试辅导培训班。
(四)本公告由民政厅负责解释。
十、咨询电话和监督电话
(一)报名条件及政策咨询电话
民政厅人事处:028-84423056
四川省民政干部学校(四川省志翔职业技术学校):
江老师 18080866515
四川省康复辅具技术服务中心(四川省民政康复医院):
曾老师 15983209205
四川省社会组织服务中心:
谢老师 18308176351
四川老年大学:
李老师 18080070656
四川省养老服务中心:
汤老师 13881908488
四川省老龄事业发展研究中心(四川省儿童福利中心):
王老师 15282706025
(二)网站技术咨询电话(主要解决报名网站技术问题)
省人事考试中心:028-86626583、028-60662620
(三)笔试考务咨询电话
省人事考试中心:028-86623723
(四)纪律监督电话
91论坛 机关纪委:028-84423046
附件:
附件1--91论坛
直属事业单位2025年公开选调工作人员岗位和条件要求一览表
91论坛
2025年5月16日
