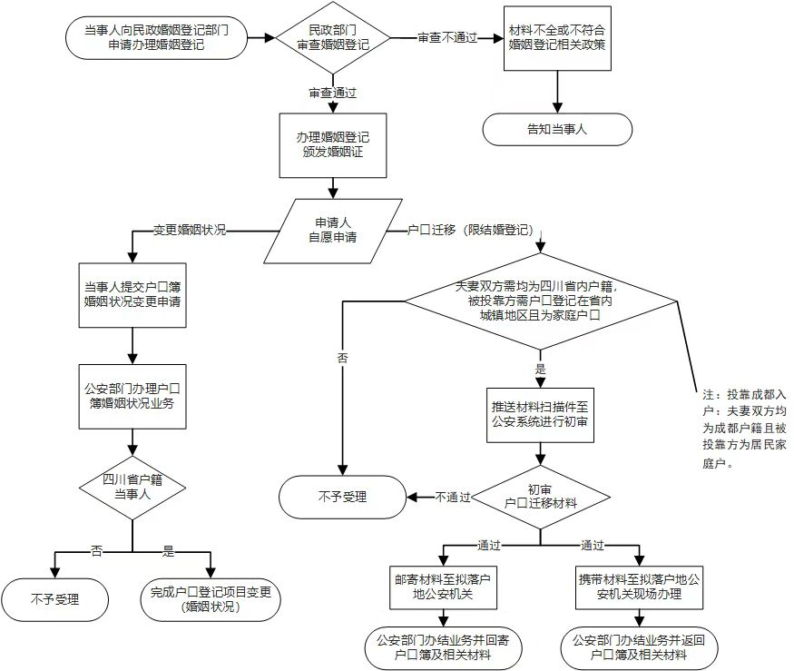
记者5月15日从91论坛 获悉,省民政厅、省公安厅、省政府政务服务和公共资源交易服务中心日前联合出台《四川省结婚落户“一件事”联办工作方案》,优化服务流程,将内地居民结婚登记、户口登记项目变更(婚姻状况)及符合条件的户口迁移(夫妻投靠落户)“三件事”变为“一件事”,将以往21个工作日的办理时限,缩短为5个工作日办结。


结婚落户“一件事”流程图
据悉,此次进一步优化结婚落户政务服务,具体办理为,申请人在婚姻登记窗口办理婚姻登记时,窗口工作人员告知可自愿选择同步申请联办户口登记项目变更(婚姻状况)、户口迁移(夫妻投靠落户),实现减材料、减环节、减时限、减跑动。

申请材料
本月底前,省民政厅、省公安厅、省政府政务服务和资源交易服务中心将完成相关系统联调对接;今年6月15日前,各市(州)至少有一个县(市、区)在民政婚姻登记窗口实现结婚落户“一件事”联办服务;今年6月30日前,全省各县(市、区)全部实现结婚落户“一件事”联办服务。(来源:川观新闻)