91论坛
欢迎光临91论坛 官方网站!
长者专区
无障碍浏览
长者专区
无障碍浏览
搜索
91论坛
机构职能
单位职责
领导信息
内设机构
直属单位
政策文件
行政规范性文件
其他文件
民政信息
党中央国务院信息
省委省政府信息
91论坛要闻
地方民政
直属单位动态
91论坛公示
政策解读
互动交流
网上信箱
征集调查
在线访谈
办事服务
纪检监察
工作动态
监督曝光
联系方式
91论坛
>
预算决算
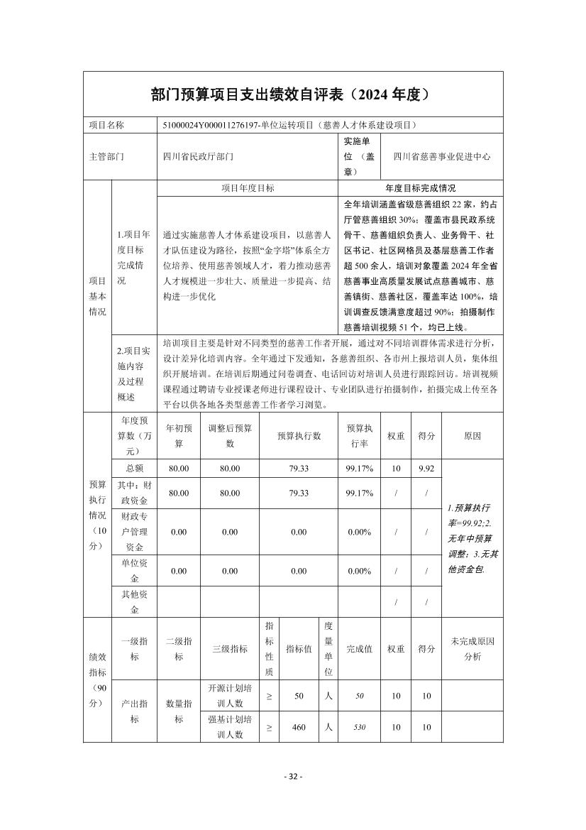
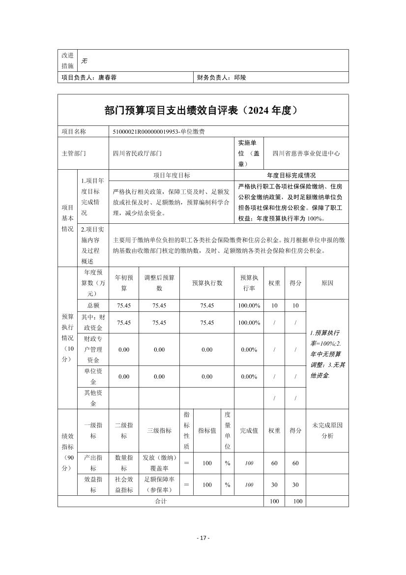
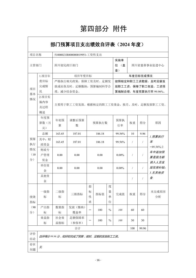
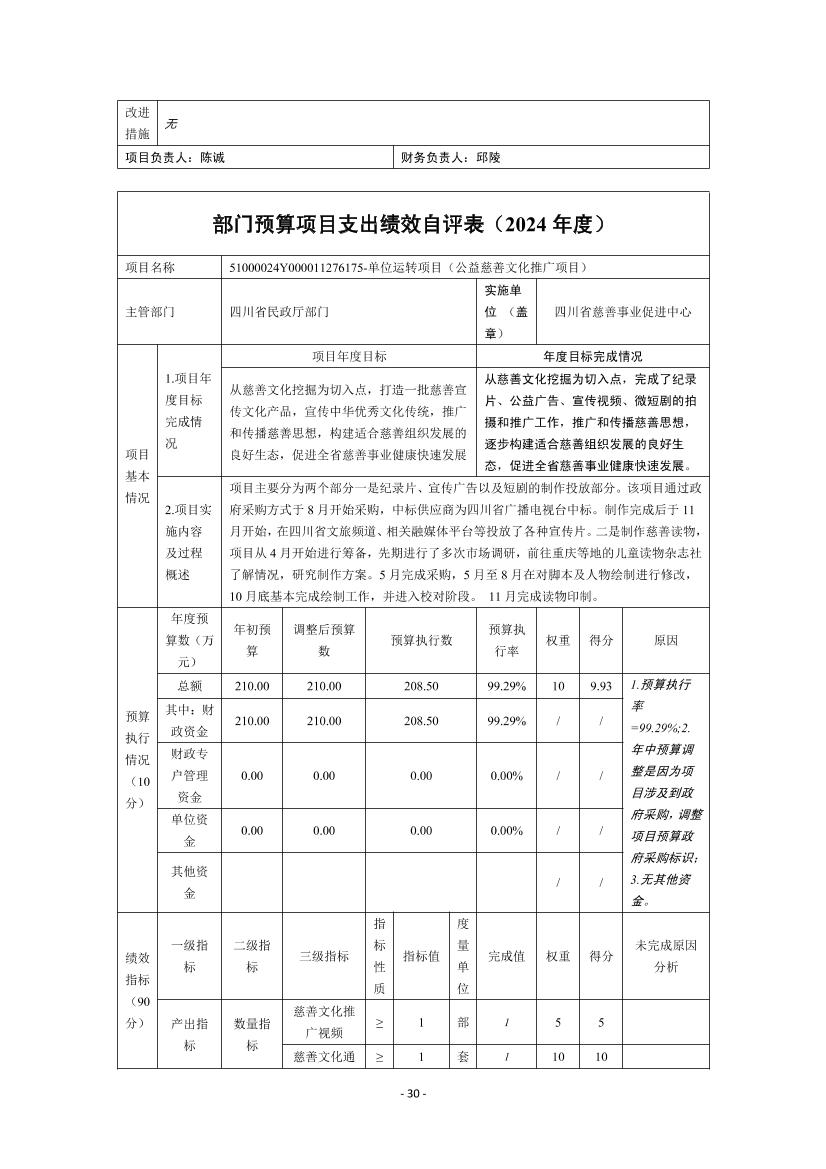
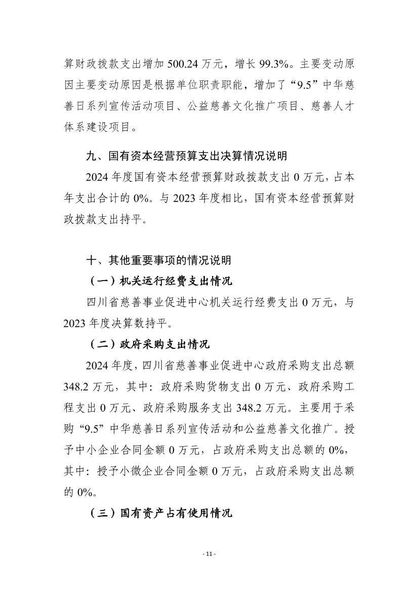
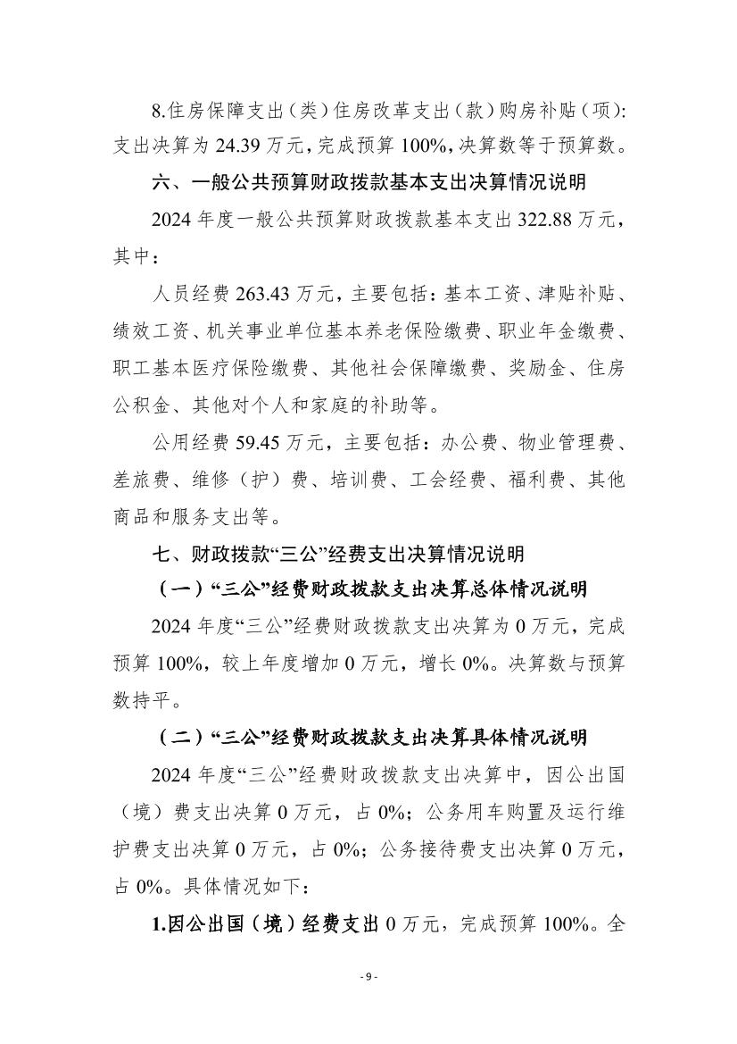
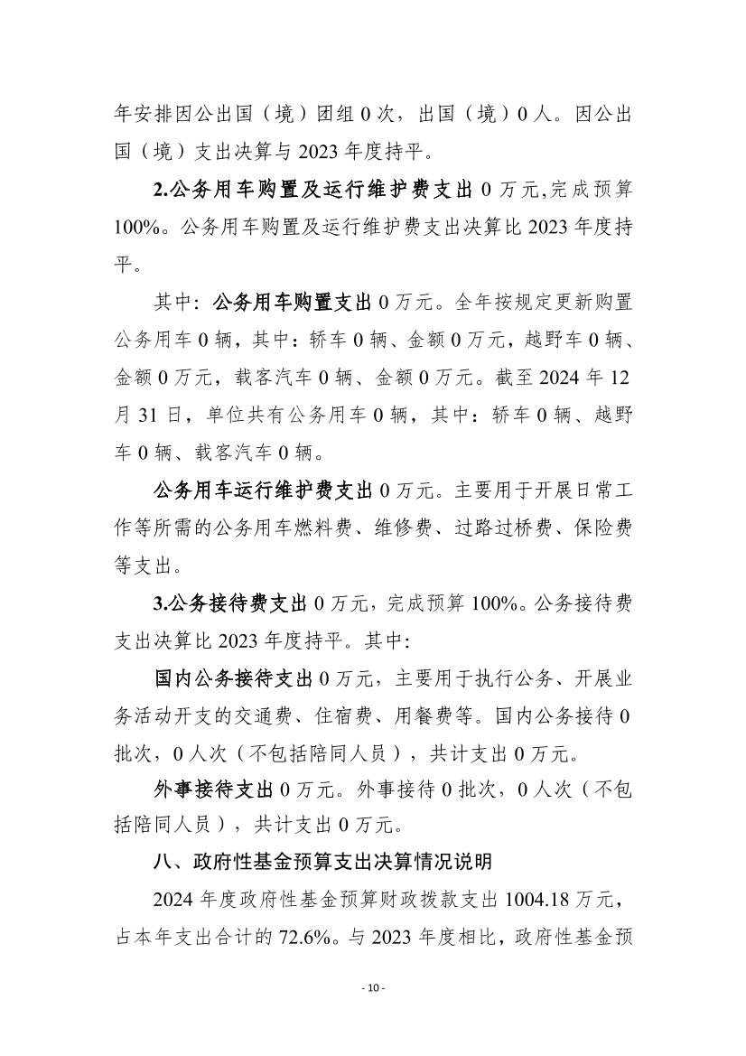
四川省慈善事业促进中心2024年单位决算公开编制说明
发布时间: 2025年09月12日
【字体:
大
中
小
】
四川省慈善事业促进中心2024年单位决算公开表
相关链接